


2025年1月特朗普正式宣誓就职美国总统之后,从《美国优先贸易政策》(America First Trade Policy)到《大而美法案》(One Big Beautiful Bill Act),一系列政策让人应接不暇。出海企业从关税暴涨的不敢轻举妄动,到关税松口之后的抓紧出海,可谓时刻提心吊胆。然而,在多数关注都给予关税壁垒的同时,出海企业仍不应忽略其他合规义务,例如,对于出海货物涉及木材及木材制品的企业而言,莱斯法案就是一个不得不关注的法案。莱斯法案要求企业对于其供应链上产品有较强的管控,确保供应链的产品没有违反美国法律或外国法律,以确保其货物获取的合法性。 2024年12月,莱斯法案实施计划所覆盖货物的范围被极大扩大,且根据官方说法,将在未来持续扩大。这就说明,越来越多企业将需关注莱斯法案,履行莱斯法案下合规义务。而对于出海企业而言,《莱斯法案》对供应链合规的要求以及对货物源头合法性的要求虽说增加了出海企业的管理成本,但从另一角度看,也增加了出海企业脱颖而出的可能性。在日益重视企业ESG合规的大环境下,拥抱供应链合规要求的企业无疑将走得更稳,更长远。
一、《莱斯法案》简介
1. 为什么您应该了解这个《莱斯法案》?
进口商需要填写并提交PPQ表格505,以申报其在美国进口产品时的数据要素。许多执法案件表明,违反《莱斯法案》可能导致巨额民事罚款甚至监禁。
2. 谁需要知道这个《莱斯法案》?
《莱斯法案》适用于“任何人”,包括任何个人、合伙企业、协会、公司、信托,或联邦政府或任何州或其政治分区的任何官员、雇员、代理人、部门或机构,或受美国管辖的任何其他实体。1
3. 什么样的贸易是《莱斯法案》相关的贸易?
(1) 鱼类和野生动物:任何野生动物,不论是活物还是死物,包括但不限于任何野生哺乳动物、鸟类、爬行动物、两栖动物、鱼类、软体动物、甲壳类动物、节肢动物、腔肠动物或其他无脊椎动物,无论是否在圈养环境中培育、孵化或出生,还包括任何部分、产品、卵或其后代。
(2) 植物和植物产品:在2008年之前,只有被列入《濒危物种法案》(ESA);《濒危野生动植物种国际贸易公约》(CITES);或任何保护濒临灭绝物种的州法律的植物才受到《莱斯法案》的保护。而且它并没有明确包括植物产品。但2008年修正案扩大了涉及到植物和植物产品的范围, 且还在继续扩大。
二、《莱斯法案》的故事
我们的故事要从19世纪欧洲的女士帽子说起。当时,缀有鸟类羽毛和毛皮的帽子成为最新潮流。那时最时髦的帽子都装饰着从珍稀鸟类身上拔取的“华丽羽毛”。由于这些来自稀有物种的羽毛能为佩戴者带来极高声望,这些鸟羽便成了抢手货。这种需求导致北美每年有百万只鸟因此丧生,全是为了满足制帽业的需求。2
《莱斯法案》最初由众议员约翰·F·莱斯提交国会,并于1900年5月签署成为法律。这是一项保护法,旨在解决非法野生动物贸易获利的问题,将为在另一个州出售而盗猎野生动物的行为确定为联邦犯罪。
2008年,《莱斯法案》修订,将木材和木材产品纳入其保护范围,使《莱斯法案》成为世界上第一个禁止非法木材贸易的国家法案。3这项修正案的目的是“促进生态保护和援助美国木材工业”。4根据该法案,所有涉及非法来源的植物和植物产品的州际或对外贸易——如纸张、弓箭、家具、仪器、铅笔——都是被禁止的。此外,它还为某些进口产品提供了申报要求。如果进口商没有提交信息,或者填写错误或虚假,他们可能会面临罚款和处罚。
2008年10月8日,APHIS发布了《莱斯法案申报要求》的实施计划,该计划采用逐步实施的执法方式。5实施工作在海关电子申报系统已全面完成后,从2009年4月1日开始。2009年9月2日,在收到公众意见后,APHIS公布了修订后的实施时间表。
2024年,美国农业部(USDA)将《莱斯法案》申报要求扩大到更广泛的进口产品范围(如工业和药用植物、鞋类、手工具、运动用品、家具),这被称为《莱斯法案》申报实施的第七阶段。
历史阶段的逐步实施计划详细如下:6












三、《莱斯法案》的显著特征
1. 广泛覆盖
《莱斯法案》经修订后将鱼类、野生动物、植物及植物制品纳入保护范围。该法案不仅涵盖美国联邦法律,还涉及各州法律、部落法规,甚至包括外国法律法规。任何受美国管辖的个人或实体都可能受到该法案约束。法案执行机构包括:农业部下属动植物卫生检验局(APHIS)、国土安全部海关与边境保护局(CBP)、内政部鱼类及野生动物管理局(FWS)、商务部国家海洋渔业局(NMFS)、司法部,以及美国贸易代表办公室、美国国际开发署和国务院等其他相关机构。7 8
2. 违反任何州、联邦、部落或外国法律和法规
根据《莱斯法案》,进口、出口、运输、销售、接收、获得或购买任何违反美国任何法律或法规、美国州的任何法律或法规或外国法律或法规的植物是非法的,但有一些例外情况。9也就是说,违反其他法律、法规或条约可能成为导致违反《莱斯法案》的前置违法行为。
3. 严格责任
根据《美国法典》第16编第3374(a)(1)条,任何违反《莱斯法案》的行为“即使本编第3373条包含了民事处罚评估或刑事起诉的过失要求,【但违反法案的货物】应被没收归美国所有。”美国国会允许在严格责任下进行民事没收。也就是说,美国政府不需要建立任何关于个人对产品的主观违法故意,就可以没收产品。由于严格责任原则,无论供应链上的个人或实体是否行使了应有的注意或知晓违法行为,一但违反了法案,都可能失去他们的货物。
四、《莱斯法案》的要求
1. 贩运禁令——根据《莱斯法案》禁止的行为
1.1. 违反美国法律或部落法律
《莱斯法案》规定,“若进口、出口、运输、销售、接收、获得或购买任何鱼类、野生动物或植物,是通过违反美国或任何印第安部落的的任何法律、条约或法规,而捕获、拥有、运输或销售的”则是非法的。10
1.2. 违反美国国家或外国法律
1.2.1. 鱼类或野生动物:《莱斯法案》规定,在州际或对外贸易中进口、出口、运输、销售、接收、获得或购买任何违反任何州的法律或法规或违反任何外国法律的鱼类或野生动物是非法的。
1.2.2. 植物:
(1) 违反任何州的任何法律或法规,或任何保护植物或管理以下行为的外国法律:(I)偷盗植物;(II)从公园、森林保护区或其他官方保护区域偷取植物;(III)从官方指定区域偷取植物;或(IV)未经必要授权或违反授权要求偷取植物。
(2) 违反任何州或任何外国法律要求支付适当的专利使用费、税款或工厂滞纳金的任何法律或规定。
(3)违反任何国家的任何法律或法规或管理植物出口或转运的外国法律。11
2. 申报
《莱斯法案》要求进口商在进口时提交一份申报,申报内容需包含以下信息:(A)进口植物的科学名称(包括属和种);(B)对以下内容的描述:(i)进口物品的价值;(ii)植物的数量及计量单位;(C)植物原产国名称。对于植物产品,申报应包含“可能用于生产该植物产品的每种植物的名称”;“可能采自的每个国家的名称”;“平均回收含量百分比”。12 13
如前所述,这项申报要求自2009年起开始实施,并制定了逐步过渡计划。美国海关与边境保护局(CBP)已实现PPQ 505表格数据要素的自动化采集流程。进口商可为每条产品线选择填写纸质版《动植物产品申报表》PPQ 505,也可通过美国农业部(USDA)下属动植物卫生检验局(APHIS)的“莱斯法案网络管理系统(LAWGS)”进行电子申报。14
但是,《莱斯法案》申报要求不适用于:15
(1) 普通培育品种,除树木外。
(2)普通粮食作物。
(3)仅用于实验室或野外研究的植物遗传物质的科学标本。
(4)要保留或重新种植的植物。
(5)用作缓冲或支撑的包装材料,如木箱、木托盘、纸板箱和包装纸,除非包装材料本身是进口物品。
(6)产品中的植物材料不得超过单个产品单位总重量的5%,但同一10位关税税则条目中的产品条目的植物材料总重量不得超过2.9千克。
五、《莱斯法案》的执行情况
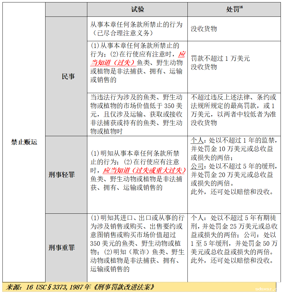
1. 以下是《莱斯法案》的处罚摘要:


从上图可以清楚地看出,美国进口商保护自己不受《莱斯法案》规定的刑事处罚和某些民事处罚的主要方法是尽到注意义务,以确定进口的植物或植物产品是否经过合法采收、加工和出口。
2. 《莱斯法案》执法案件
2.1. Gibson 吉他,2012年
Gibson公司采购了由马达加斯加乌木锯板制成的“指板坯料”用于吉他制造。由于过度开发,马达加斯加乌木在其原生环境中已濒临灭绝。Gibson的供应商持续从当地出口商处接收马达加斯加乌木指板坯料。2008年,Gibson一名员工前往马达加斯加考察时获悉,该国2006年颁布的法律禁止采伐乌木及出口未加工成品。随后他前往马达加斯加出口商工厂实地查看,发现库存木材已被扣押且无法转移。该员工返回后向公司高层汇报情况,但未获进一步调查或处理,Gibson仍继续向供应商下订单。

此外,政府指控Gibson公司进口的玫瑰木和乌木部件在从印度出口和进口到美国时均存在虚假申报。为规避印度政府对锯材(HS 4407)的出口禁令,部分印度乌木和玫瑰木货物以错误的关税编码(HS 9209)进口,并在进口时被申报为单板(HS 4408)产品。18
2011年,FWS的武装执法人员在Gibson吉他公司厂区执行搜查令,查获了从印度进口的木材。2012年8月,该公司与美国政府达成刑事执法协议,就其涉嫌违反《莱斯法案》——非法采购并进口马达加斯加乌木及印度红木与乌木——的指控达成刑事调查和解。根据协议,暂缓对Gibson《莱斯法案》刑事违规行为的起诉,但Gibson需向美国鱼类及野生动物基金会支付30万美元罚款及5万美元社区服务金。此外,该公司还需执行一份长达五页的合规计划。
2.2. YOUNG LIVING ESSENTIAL OILS,L.C.
2010年6月至2014年10月,YOUNG LIVING ESSENTIAL OILS,L.C.(公司)及其承包商在秘鲁收获、运输和蒸馏玫瑰木(安息香树或巴西玫瑰木),并通过厄瓜多尔将部分成品油进口到美国。在秘鲁,采伐和运输红木和其他木材需要获得特定的许可,但该公司及其承包商、供应商或雇员都没有获得此类许可。对于受《濒危物种国际贸易公约》(CITES)涵盖的物种,秘鲁政府也要求提供某些出口许可证。该公司也没有获得此类CITES出口许可证。
该公司没有内部合规计划或正式程序来审查、识别、分析和制止潜在的违规行为。为此,公司聘请第三方法律顾问对秘鲁和厄瓜多尔境内事件展开内部调查。2015年7月20日,在收到调查报告后,公司主动披露了红木油违规行为,并积极配合政府调查。经政府核算,涉案植物制品及相关行为的公允市场零售价值估计在350万至900万美元之间。
该公司被判处50万美元的罚款,13.5万美元的赔偿金,12.5万美元的社区服务费,以保护用作精油的受保护植物物种,并判处五年缓刑,附带特殊条件,包括22页的合规计划、审计和公布有关其定罪的声明。19
2.3. 昆塔纳案(The Quintanas)
诺埃尔和凯尔西·埃尔南德斯·昆塔纳(“昆塔纳夫妇”)在2016至2020年间通过七家公司向美国进口胶合板产品。2017年4月前,他们以中国产硬木胶合板为申报名称进口集装箱货物。自2017年4月起,这对夫妇将原属中国产的硬木胶合板虚假申报为“源自其他国家”或“采用免税木材制成”,以此规避应缴纳的关税。
2024年,HIS、CBP、FWS以及APHIS都参与了此案。昆塔纳夫妇因故意规避海关法规而被追究责任。例如,由于硬木胶合板原产于中国,可能面临高达200%的反倾销税和反补贴税,为掩盖胶合板的原产地为中国,昆塔纳公司先将中国制造的硬木胶合板运往马来西亚,再将木材转移到新集装箱继续运往美国。其公司还违反了《莱斯法案》,密谋销售这些非法进口的胶合板。 例如,他们进口的植物产品没有申报植物的科学名称和收获国的名称。
这对佛罗里达夫妇最终被判处五年监禁,同时政府还因昆塔纳夫妇拒绝交出非法木材而追缴了超过4240万美元的罚金及160多万美元的仓储费用。此外,昆塔纳夫妇在刑满释放后还需接受三年监督性缓刑,并被禁止从事《莱斯法案》所涵盖的产品相关业务。20
2.4. LD Kichen&Bath
Tip to Scale LLC,dba LD Kitchen and Bath(LDKB)是一家总部位于塔科马的木制橱柜和柜子的进口商和零售商。LDKB曾从中国进口产品,但自2019年起,其中国供应商之一被征收了高达251%的反倾销税。由于高额关税压力,LDKB拒绝继续进口。为规避巨额关税,这批货物先是改道运往马来西亚,随后又以“原产马来西亚”为申报信息重新返回美国。在海关总署(CBP)例行检查中,工作人员发现部分箱子仍标注着“中国制造”字样,而其他箱子的“中国制造”标签则被剪去或移除。经调查确认,这些橱柜所用木材实为源自中国及北亚地区的树种,而非马来西亚产。

2024年,LDKB承认了一项通过虚假陈述进口货物的重罪指控。路易斯安那州立社区广播公司(LDKB)被判处向《莱斯法案》奖励基金缴纳11万美元刑事罚款,另加25万美元海关行政罚款。该公司还须制定一份长达7页的强制性环境合规计划,并接受第三方定期审计。此外,LDKB已支付超过85万美元未缴关税,并被没收了三箱木制橱柜。21
显然,公司将为违反环境法和欺骗海关当局的行为负责。
六、如何满足《莱斯法案》的要求
《莱斯法案》属于严格责任法范畴,虽然法律中并未明确定义或具体规定“应尽注意义务”,但实践中普遍预期企业应履行该义务。执法行动与公开的合规计划进一步强化了这种预期。根据美国APHIS官网常见问题解答说明,“应尽注意义务”是指“在相同或类似情况下,一个具有合理谨慎意识的人应当采取的注意程度”。供应链各环节参与者均须遵守美国及外国的植物保护法规及相关法律法规。22
通过审查合规计划,司法部已经相当明确地表示,他们将权衡“应有注意”的履行程度,以决定是否起诉违反《莱斯法案》的行为。也就是说,你在“注意义务”上花费的工作和时间越多,你最终得到的处罚就越少。 美国FWS建议企业使用莱斯记录簿进行木材清点,具体做法是:拍摄带日期戳的照片,对存放在安全地点的文件进行公证,并定期更新。然后单独称量并编号木板,加盖刻面印章,以便从成品追溯到原始库存。然而,《莱斯法案》并没有尽职调查的清单,也没有可以用来确保合法性的认证。对于《莱斯法案》覆盖物种的进口商来说,关键是要真正了解他们的供应链、产品的来源和供应商。强有力的监管链制度可能有助于确保供应链的合法性,从而有助于控制没收和其他民事或刑事处罚的风险。
七、《莱斯法案》的EUDR
《莱斯法案》申报实施的第七阶段已于2024年12月1日正式生效,此次调整扩大了法案适用产品的范围。相关过渡期安排预计将持续执行——未来可能还会推出新阶段,更多产品将纳入《莱斯法案》的监管范畴。涉及野生动物、木材及木制品供应链的企业需密切关注该法案的政策动态与执法动向。
与《莱斯法案》类似但适用范围更广,企业还需关注2023年生效的《欧盟森林砍伐条例》(EUDR)。该条例要求企业申报其在欧盟境内生产或进口的产品,不得涉及森林砍伐或加剧森林退化。EUDR实际上是《欧盟木材条例》(EUTR)的升级版,待EUDR实施流程完成后,原EUTR将失效。2024年欧盟将EUDR合规生效日期推迟12个月,新规将于2025年12月30日对大型企业生效,2026年6月30日对中小企业适用。EUDR主要针对在欧盟境内经营的企业——包括产品进口、贸易或加工活动的企业。出口商若想将产品销往欧盟,必须遵守EUDR规定,才能确保买家能顺利进口相关产品。23违反EUDR的处罚包括:最高可能罚款公司欧盟营业额的4%,没收或排除公共资金或合同。 24
值得注意的是,遵守《莱斯法案》并不等同于遵守EUDR,因为EUDR不仅关注供应链的合法性。欧盟将EUDR作为推动可持续商业实践的里程碑。对于正在向欧盟销售或考虑向欧盟销售产品的公司,建议仔细做好尽职调查工作。
总而言之,越来越多的国家和地区开始重视环境问题。企业若能将《莱斯法案》或EUDR下的合规义务转化为竞争优势,将更具战略眼光。虽然这可能需要企业在供应链优化上投入更多成本,但从长远来看,这种做法不仅能保障市场准入,还能在竞争激烈的市场中脱颖而出,从而更好地满足买家对可持续供应链的需求。
参考文献
本文作者:sdsxsz律师事务所陈一萱律师
